import matplotlib.pyplot as plt
import numpy as np
= np.linspace(0, 2, 100)
x ='linear')
plt.plot(x, x, label** 2, label='quadratic')
plt.plot(x, x ** 3, label='cubic')
plt.plot(x, x 'x label')
plt.xlabel('y label')
plt.ylabel("Simple Plot")
plt.title(= 5)
plt.legend(loc plt.show()
27 Matplotlib - dodatki cz.1
27.1 Parametry legendy
import matplotlib.pyplot as plt
import numpy as np
# Tworzymy obiekt Figure i osie (Axes)
= plt.figure()
fig = fig.add_subplot(111) # 111 oznacza: 1 wiersz, 1 kolumna, pierwszy wykres
ax
# Generujemy dane
= np.linspace(0, 2, 100)
x
# Rysujemy wykresy na osi
='linear')
ax.plot(x, x, label**2, label='quadratic')
ax.plot(x, x**3, label='cubic')
ax.plot(x, x
# Dodajemy etykiety i tytuł
'x label')
ax.set_xlabel('y label')
ax.set_ylabel("Simple Plot")
ax.set_title(
# Dodajemy legendę
=5) # loc=5 oznacza położenie "right"
ax.legend(loc
# Wyświetlamy wykres
plt.show()
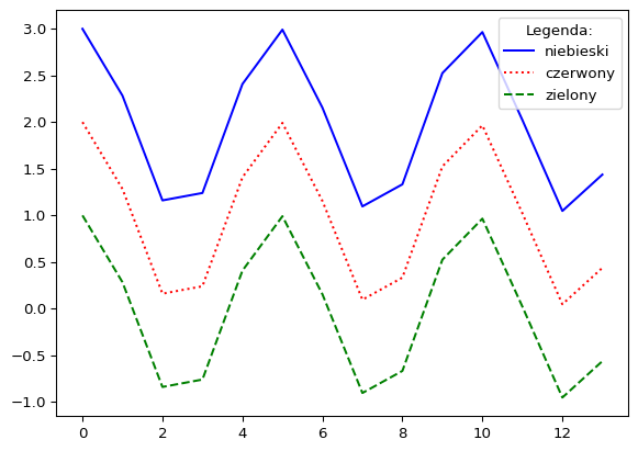
27.2 Style, kolory linii
import numpy as np
import matplotlib.pyplot as plt
1= np.arange(14)
x 2= np.cos(5 * x)
y 3+ 2, 'blue', linestyle="-", label="niebieski")
plt.plot(x, y 4+ 1, 'red', linestyle=":", label="czerwony")
plt.plot(x, y 5'green', linestyle="--", label="zielony")
plt.plot(x, y, ='Legenda:')
plt.legend(title plt.show()
- 1
-
x = np.arange(14)
: tworzy tablicęx
z wartościami od 0 do 13 (łącznie z 13), korzystając z funkcjiarange
z bibliotekinumpy
. - 2
-
y = np.cos(5 * x)
: oblicza wartości funkcji cosinus dla każdej wartościx
, przemnożonej przez 5. Wynikowe wartości są zapisane w tablicyy
. - 3
-
plt.plot(x, y + 2, 'blue', linestyle="-", label="niebieski")
: rysuje niebieski wykres z wartościami z tablicyx
, a wartościy
przesunięte o 2 w górę. Linia jest ciągła (linestyle="-"
). - 4
-
plt.plot(x, y + 1, 'red', linestyle=":", label="czerwony")
: rysuje czerwony wykres z wartościami z tablicyx
, a wartościy
przesunięte o 1 w górę. Linia jest punktowana (linestyle=":"
). - 5
-
plt.plot(x, y, 'green', linestyle="--", label="zielony")
: rysuje zielony wykres z wartościami z tablicyx
i wartościamiy
. Linia jest przerywana (linestyle="--"
).
import numpy as np
import matplotlib.pyplot as plt
= plt.figure()
fig = fig.add_subplot(111)
ax
= np.arange(14)
x = np.cos(5 * x)
y
+ 2, 'blue', linestyle="-", label="niebieski")
ax.plot(x, y + 1, 'red', linestyle=":", label="czerwony")
ax.plot(x, y 'green', linestyle="--", label="zielony")
ax.plot(x, y,
='Legenda:')
ax.legend(title
plt.show()
import matplotlib.pyplot as plt
import numpy as np
= ['Sty', 'Lut', 'Mar', 'Kwi', 'Maj', 'Cze']
miesiace = [12500, 14000, 16700, 15400, 18200, 19500]
sprzedaz
'bo-', linewidth=2, markersize=8)
plt.plot(miesiace, sprzedaz, True, linestyle='--', alpha=0.7)
plt.grid('Sprzedaż w pierwszym półroczu 2025')
plt.title('Miesiąc')
plt.xlabel('Sprzedaż (PLN)')
plt.ylabel(10000, 21000])
plt.ylim([10000, alpha=0.2, color='skyblue')
plt.fill_between(miesiace, sprzedaz, =15000, color='red', linestyle='--')
plt.axhline(y0, 15300, 'Cel miesięczny', color='red')
plt.text(
plt.tight_layout() plt.show()
import matplotlib.pyplot as plt
import numpy as np
= ['Sty', 'Lut', 'Mar', 'Kwi', 'Maj', 'Cze']
miesiace = [12500, 14000, 16700, 15400, 18200, 19500]
sprzedaz
= plt.subplots()
fig, ax 'bo-', linewidth=2, markersize=8)
ax.plot(miesiace, sprzedaz, True, linestyle='--', alpha=0.7)
ax.grid('Sprzedaż w pierwszym półroczu 2025')
ax.set_title('Miesiąc')
ax.set_xlabel('Sprzedaż (PLN)')
ax.set_ylabel(10000, 21000])
ax.set_ylim([10000, alpha=0.2, color='skyblue')
ax.fill_between(miesiace, sprzedaz, =15000, color='red', linestyle='--')
ax.axhline(y0, 15300, 'Cel miesięczny', color='red')
ax.text(
plt.tight_layout() plt.show()