37  Matplotlib - dodatki cz.2.

37.1 Linie poziome i pionowe

Funkcje axhline i axvline służą do dodawania poziomych (horyzontalnych) i pionowych (wertykalnych) linii do wykresu, odpowiednio.

axhline rysuje horyzontalną linię przechodzącą przez określoną wartość na osi Y, niezależnie od wartości na osi X. Składnia funkcji to axhline(y, xmin, xmax, **kwargs), gdzie:

  • y - wartość na osi Y, przez którą przechodzi linia (domyślnie 0)
  • xmin, xmax - wartości z zakresu 0-1 określające początek i koniec linii na osi X (domyślnie 0 i 1)
  • **kwargs - dodatkowe argumenty, takie jak color, linewidth czy linestyle, służące do kontrolowania wyglądu linii

axvline rysuje pionową linię przechodzącą przez określoną wartość na osi X, niezależnie od wartości na osi Y. Składnia funkcji to axvline(x, ymin, ymax, **kwargs), gdzie:

  • x - wartość na osi X, przez którą przechodzi linia (domyślnie 0)
  • ymin, ymax - wartości z zakresu 0-1 określające początek i koniec linii na osi Y (domyślnie 0 i 1)
  • **kwargs - dodatkowe argumenty, takie jak color, linewidth czy linestyle, służące do kontrolowania wyglądu linii
import matplotlib.pyplot as plt

plt.plot([0, 5], [0, 5], color='blue')
plt.axhline(2, color='red', linewidth=2)  # Horyzontalna linia przechodząca przez Y=2
plt.axvline(3, color='green', linestyle='--')  # Pionowa linia przechodząca przez X=3, styl linii przerywany
plt.show(block=True)

W powyższym przykładzie, axhline rysuje czerwoną linię horyzontalną przechodzącą przez wartość 2 na osi Y, natomiast axvline rysuje zieloną przerywaną linię pionową przechodzącą przez wartość 3 na osi X.

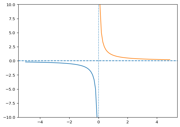
import numpy as np
import matplotlib.pyplot as plt

x = np.arange(-5, 5, 0.1)
x1 = x[x < 0]
y1 = 1 / x1
plt.plot(x1, y1)
x2 = x[x > 0]
y2 = 1 / x2
plt.plot(x2, y2)
plt.ylim(-10, 10)
plt.axhline(y=0, linestyle="--")
plt.axvline(x=0, linestyle=":")
plt.show(block=True)

37.2 Adnotacje (tekst) na wykresie

Funkcja annotate służy do dodawania adnotacji (tekstu i strzałek) na wykresie w celu wyróżnienia lub zaznaczenia określonych punktów czy obszarów.

Składnia funkcji to annotate(text, xy, xytext, arrowprops, **kwargs), gdzie:

  • text - ciąg znaków reprezentujący tekst adnotacji.
  • xy - krotka (x, y) określająca współrzędne punktu, do którego odnosimy się w adnotacji.
  • xytext - krotka (x, y) określająca współrzędne, w których tekst adnotacji powinien się zacząć. Jeśli nie podano, tekst zostanie wyświetlony bezpośrednio przy współrzędnych xy.
  • arrowprops - słownik zawierający opcje rysowania strzałki, takie jak arrowstyle, color czy linewidth. Jeśli nie podano, strzałka nie zostanie narysowana.
  • **kwargs - dodatkowe argumenty dotyczące formatowania tekstu, takie jak fontsize, color czy fontweight.
import matplotlib.pyplot as plt

plt.plot([1, 2, 3, 4], [2, 4, 9, 16], marker='o', linestyle='-', color='blue')
plt.xlabel('X-axis')
plt.ylabel('Y-axis')

plt.annotate('Ważny punkt (2, 4)',
             xy=(2, 4),                           # Współrzędne punktu do zaznaczenia
             xytext=(2.5, 6),                     # Współrzędne początku tekstu
             arrowprops=dict(facecolor='red'),    # Właściwości strzałki (kolor)
             fontsize=12,                         # Rozmiar czcionki
             color='blue',                        # Kolor tekstu
             fontweight='bold')                   # Grubość czcionki

plt.show(block=True)

Jeśli chcesz dodać adnotację tylko z tekstem, składnia funkcji to annotate(text, xy, **kwargs), gdzie:

  • text - ciąg znaków reprezentujący tekst adnotacji.
  • xy - krotka (x, y) określająca współrzędne, w których tekst adnotacji powinien się zacząć.
  • **kwargs - dodatkowe argumenty dotyczące formatowania tekstu, takie jak fontsize, color, fontweight czy horizontalalignment.
import matplotlib.pyplot as plt

plt.plot([1, 2, 3, 4], [2, 4, 9, 16], marker='o', linestyle='-', color='blue')
plt.xlabel('X-axis')
plt.ylabel('Y-axis')

plt.annotate('Ważny punkt (2, 4)',
             xy=(2, 4),                           # Współrzędne początku tekstu
             fontsize=12,                         # Rozmiar czcionki
             color='blue',                        # Kolor tekstu
             fontweight='bold',                   # Grubość czcionki
             horizontalalignment='right')         # Wyrównanie tekstu do prawej strony

plt.show(block=True)

37.3 Etykiety osi

Funkcje xlabel i ylabel łużą do dodawania etykiet osi X i Y na wykresie, odpowiednio. Etykiety osi pomagają w lepszym zrozumieniu prezentowanych danych, wskazując, jakie wartości są reprezentowane na poszczególnych osiach.

Składnia funkcji to xlabel(label, **kwargs) lub ylabel(label, **kwargs), gdzie:

  • label - ciąg znaków reprezentujący tekst etykiety osi.
  • **kwargs - dodatkowe argumenty dotyczące formatowania etykiety, takie jak fontsize, color, fontweight czy horizontalalignment.
import matplotlib.pyplot as plt

x = [1, 2, 3, 4]
y = [2, 4, 6, 8]

plt.plot(x, y, marker='o', linestyle='-', color='blue')

plt.xlabel('Oś X', fontsize=12, color='red', fontweight='bold')
plt.ylabel('Oś Y', fontsize=12, color='green', fontweight='bold')

plt.show(block=True)

Funkcja annotate pozwala na użycie składni LaTeX w tekście adnotacji, co jest szczególnie przydatne, gdy chcemy dodać na wykresie równania matematyczne lub symbole. Aby użyć składni LaTeX, należy umieścić tekst w znacznikach dolara ($).

import matplotlib.pyplot as plt
import numpy as np

x = np.linspace(0, 2 * np.pi, 100)
y = np.sin(x)

plt.plot(x, y)
plt.xlabel('x')
plt.ylabel('sin(x)')

# Adnotacja z tekstem w składni LaTeX
plt.annotate(r'$\sin(\frac{2\pi}{3})=\frac{\sqrt{3}}{2}$',
             xy=(2 * np.pi / 3, np.sqrt(3) / 2),  # Współrzędne punktu do zaznaczenia
             xytext=(3, 1.0),                     # Współrzędne początku tekstu
             fontsize=12,                         # Rozmiar czcionki
             arrowprops=dict(facecolor='red'),    # Właściwości strzałki (kolor)
             bbox=dict(facecolor='white'))        # Ramka wokół tekstu (kolor tła)

plt.show(block=True)

37.4 Etykiety podziałki osi

Funkcje xticks i yticks służą do manipulowania etykietami osi X i Y oraz wartościami na osi, odpowiednio. Pozwalają na kontrolowanie wyświetlania etykiet, odstępów między nimi oraz formatowania.

xticks manipuluje etykietami i wartościami na osi X, a yticks na osi Y. Składnia funkcji to xticks(ticks, labels, **kwargs) lub yticks(ticks, labels, **kwargs), gdzie:

  • ticks - lista wartości, dla których mają być umieszczone etykiety na osi. Jeśli nie podano, pozostają aktualne wartości.
  • labels - lista ciągów znaków, które mają być użyte jako etykiety dla wartości z listy ticks. Jeśli nie podano, zostaną użyte domyślne etykiety.
  • **kwargs - dodatkowe argumenty dotyczące formatowania etykiet, takie jak fontsize, color, fontweight czy rotation.
import matplotlib.pyplot as plt
import numpy as np

x = np.arange(0, 10, 0.1)
y = np.sin(x)

plt.plot(x, y)

xtick_vals = [0, np.pi, 2 * np.pi, 3 * np.pi]
xtick_labels = ['0', r'$\pi$', r'$2\pi$', r'$3\pi$']

ytick_vals = [-1, -0.5, 0, 0.5, 1]
ytick_labels = ['-1', '-1/2', '0', '1/2', '1']

plt.xticks(xtick_vals, xtick_labels, fontsize=12, color='red')
plt.yticks(ytick_vals, ytick_labels, fontsize=12, rotation=45)

plt.show(block=True)

import numpy as np
import matplotlib.pyplot as plt

x = np.arange(-3, 3, 0.1)
y = x ** 2 + 2 * x
plt.plot(x, y)
plt.annotate(xy=(-1, 5), text="cos tam")
plt.xticks([-2, 1, 2], color="red")
plt.ylabel("abc", color="green")
plt.show(block=True)

37.5 Siatka

Funkcja grid pozwala na dodanie siatki na wykresie, co ułatwia ocenę wartości na osiach i ich porównywanie. Można kontrolować kolor, grubość i styl linii siatki, a także określać, które osie mają mieć siatkę.

Składnia funkcji to plt.grid(b=None, which='major', axis='both', **kwargs), gdzie:

  • b - wartość logiczna (True/False), która określa, czy siatka ma być wyświetlana. Domyślnie ustawione na None, co oznacza, że Matplotlib automatycznie określa, czy siatka powinna być wyświetlana na podstawie konfiguracji.
  • which - określa, które linie siatki mają być wyświetlane: ‘major’ (tylko linie siatki dla głównych podziałek), ‘minor’ (linie siatki dla podziałek pomocniczych), lub ‘both’ (domyślnie - linie siatki dla obu rodzajów podziałek).
  • axis - określa, które osie mają mieć siatkę: ‘both’ (obie osie), ‘x’ (tylko oś X), lub ‘y’ (tylko oś Y).
  • **kwargs - dodatkowe argumenty dotyczące formatowania siatki.
import matplotlib.pyplot as plt
import numpy as np

x = np.linspace(0, 2 * np.pi, 100)
y = np.sin(x)

# Tworzenie wykresu
plt.plot(x, y, color='blue', linewidth=2)

# Dodanie siatki
plt.grid(True, which='both', color='gray', linewidth=0.5, linestyle='--')

# Dodanie tytułu i etykiet osi
plt.title('Wykres funkcji sin(x)')
plt.xlabel('x')
plt.ylabel('sin(x)')

# Wyświetlenie wykresu
plt.show(block=True)

import matplotlib.pyplot as plt
import numpy as np

x = np.linspace(0, np.pi * 2, 100)
plt.subplot(3, 1, 1)
plt.plot(x, np.sin(x), 'r')
plt.grid(True)
plt.xlim(0, np.pi * 2)
plt.subplot(3, 1, 2)
plt.plot(x, np.cos(x), 'g')
plt.grid(True)
plt.xlim(0, np.pi * 2)
plt.subplot(3, 1, 3)
plt.plot(x, np.sin(x), 'r', x, np.cos(x), 'g')
plt.grid(True)
plt.xlim(0, np.pi * 2)
plt.tight_layout()
plt.savefig("fig3.png", dpi=72)
plt.show(block=True)